Product & Service Designer
DAC hero.png

Data Access Controls

 

Amplitude Data Access Controls

Created a data access control system that increased enterprise deals

A restricted chart view when a user doesn’t have access to sensitive data


Role

Lead designer, researcher, and product strategist

Team

Collaborated with a core team of PM and engineers, and facilitated alignment with every product team

Skills

User research interviews, Information Architecture, Enterprise UX


The Problem

The rapid pace of Amplitude growth left customers with a disjointed product experience. Customers could not limit which users had access to sensitive data across the platform, which limited product usage.

The product

Amplitude began as a product analytics tool and expanded to a digital analytics platform with several product areas to gather insights and take action based on customer data.

Existing product areas for the initial launch

Enterprise and privacy-conscious customers needed more granular access controls to remain compliant with privacy laws and business regulations. Existing capabilities only allowed data restrictions by projects. When a user has access to a project, they have access to that data across the platform and all product areas.

How a customer maps their product’s data in Amplitude

Customers wanted to be able to restrict access to events and properties within a project. For example, a PM for Product A (Project A) should have access to revenue data but not PII data.

The competition

Many customers mentioned a wide range of products with more robust access controls. This included direct competitors (Adobe Analytics and Mixpanel) and data-heavy tools (Tableau and Salesforce).

Competitor examples of managing data access controls

Approach

Empathize with customers to learn what they need

We worked with Enterprise Customer Success Managers to identify eight customer development partners. I led discovery interviews and tested design concepts to refine the solution.

A design concept I tested with customers

Key Insights

  • Most customers only need three default classifications: PII, Sensitive, and Revenue.
  • Customers needed flexible and robust controls to limit access that maps to their org structure.
  • The disjointed workflow between permission groups and data management is unfamiliar to users.

A visualization to analyze research insights

Persona map that emerged from customer calls

Balance the conflicting needs of different users

Restricting data access to adhere to compliance could impact the experience for end users. How might we balance a customer’s need to be compliant without eroding the value of the platform for end users?

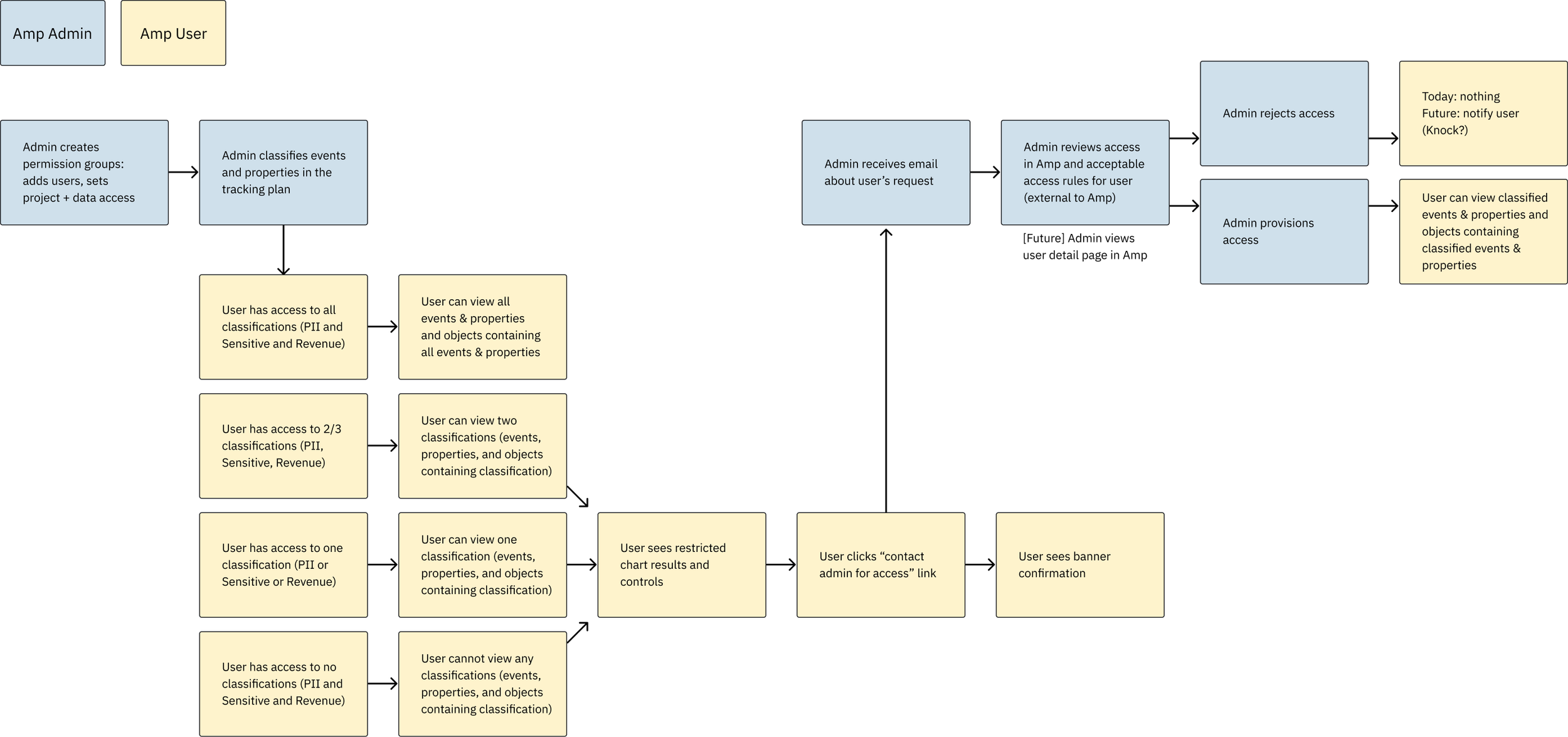
A diagram to visualize the admin and end user experiences

I collaborated with every designer on their product area to create a system that provided clarity to the end user.

Design an intuitive experience for admins and end users

Admins needed to be able to classify data, create permission groups to limit who has access to sensitive data, and easily manage access controls.

Workflow to classify data as PII, Sensitive, or Revenue

End users needed the restrictions to not interfere with their workflows of gathering insights. If they didn’t have access, they needed to know why and be able to request access.

View of a chart for a user without access to sensitive data

Admins needed a scalable solution to manage access for a large number of users.

Admin view to manage data access controls

Design a system that is future proof

After facilitating workshops and collaborating with every product team, I realized that teams needed a framework to use as a guideline for how to incorporate data access controls in new features.

The Impact

Launching Data Access Controls impact on the business in multiple ways:

  • Retained multiple enterprise customers

  • Convinced customers to upgrade their plan and expand platform usage

  • Landed new enterprise customers

  • Customers in privacy-conscious industries quickly adopted the feature

DAC is the most used acronym of the year
— Enterprise CSM

Learnings

This project uncovered many technical architecture limitations that inhibited an intuitive user experience. Timelines kept shifting. In hindsight, I would have asked more questions about technical constraints early on so that we could have escalated to leadership earlier.